
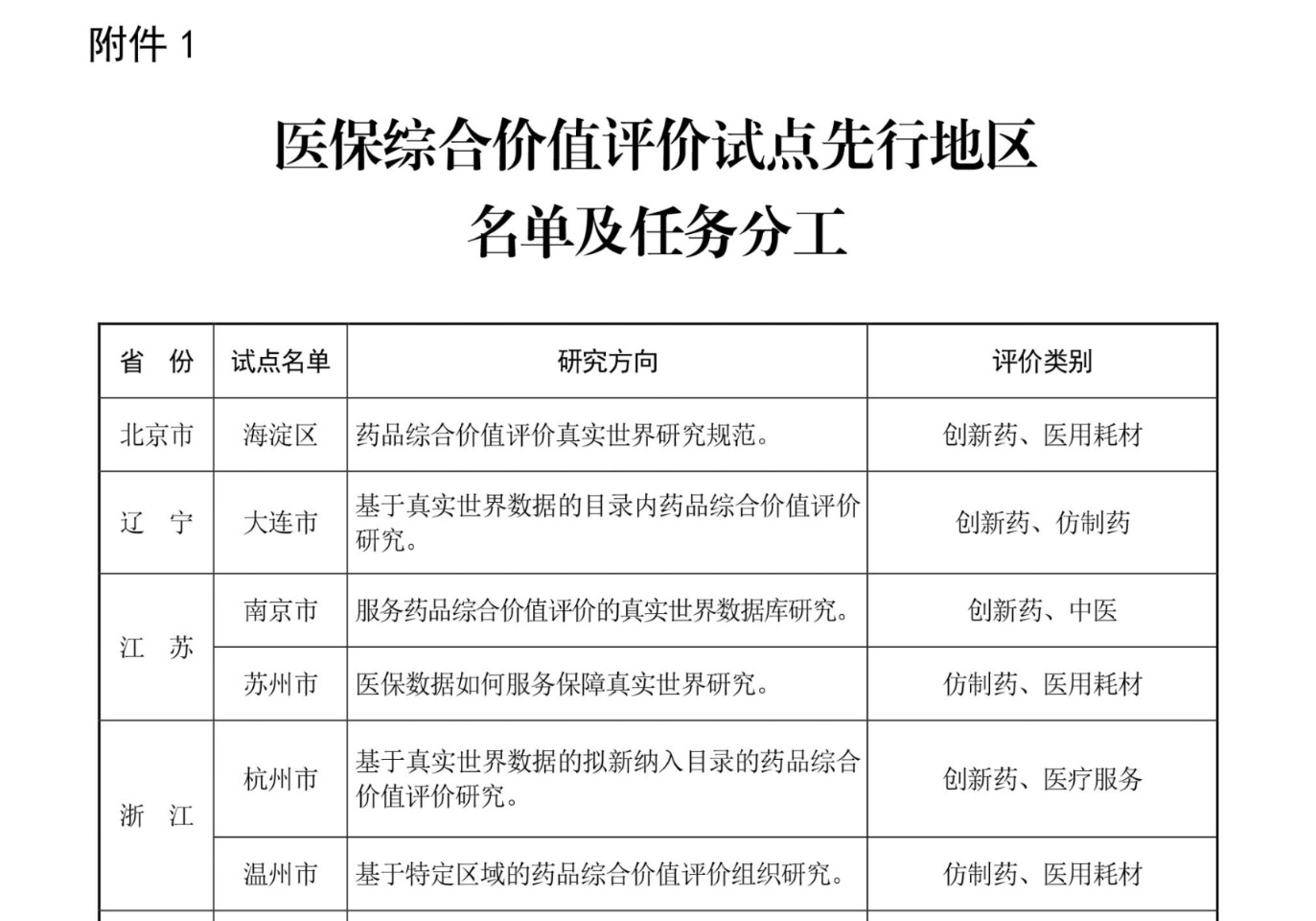
上证报中国证券网讯(钱佳滢记者仲茜)近期,国家医保局围绕落实《支持创新药高质量发展的若干措施》,聚焦真实世界数据支持药品医保综合价值评价开展试点工作。记者从国家医保局官网获悉,江苏南京、苏州两市被纳入试点先行地区名单,其中,南京的研究方向为服务药品综合价值评价的真实世界数据库研究,苏州的研究方向为医保数据如何服务保障真实世界研究。

据了解,本次试点工作具体将分为三个阶段推进。到2025年底前为启动阶段,将重点推进规范制定、数据治理与队伍组建。2026年为实践阶段,将聚焦建设数据库、分任务评价、建立成果库。2027年为应用阶段,将支撑医保决策、健全运行机制、遴选国家可信评价点。
开展真实世界医保综合价值评价试点工作期间,医保部门将与相关方合作,了解在药品审评审批或药品目录谈判等决策时基于各种情况尚未能回答或未充分回答的医保部门关切问题,同时关注药物在真实世界应用后患者的实际临床获益和风险与进入医保目录等医保决策时提交的证据是否有差异。目标到2027年底,推进十个选题的研究落地,形成一套以价值为导向、基于真实世界研究的医保综合价值评价体系,并在全国范围推广。
港股配资平台提示:文章来自网络,不代表本站观点。